{{ $t('FEZ002') }} 教務處-課務組|
★ 網址:https://cirn.moe.edu.tw/WebContent/index.aspx?sid=1126&mid=18094
114學年度人權教育議題-2025世界人權日實施計畫
一、依據:
114學年度國民教育中央輔導團–人權教育議題分團業務計畫。
二、主旨:
在全球化快速發展的今日,人口跨境移動已成常態,隨之而來的人權議題也日益凸顯。全球移動常伴隨勞工剝削、歧視、性別暴力、兒童教育權受損等問題。將此議題融入課程,有助於學生理解這些挑戰,培養同理心與多元文化理解,進而落實尊重與關懷的公民素養。透過「全球移動與人權」課程,能幫助學生認識移民、難民、跨國勞工等處境,培養同理心與多元文化理解,落實尊重與關懷的公民素養。本學年人權教育議題分團將透過2025年(114學年度)世界人權日「全球移動與人權」微型課程,提供教學現場老師們從教案、教學簡報、學習單,以及行動倡議等完整的教學媒材,使學生理解全球移動對人權保障帶來的挑戰,願意採取倡議行動,藉此落實推廣人權教育。
三、目的:
(一)提升各縣市輔導員對全球移動與人權的重視和實踐。
(二)結合中央與地方輔導網絡的工作,促進彼此合作。
(三)落實全球移動與人權的教學活動,增進學生公民行動能力。
四、實施方式:
(一)人權教育議題分團先行製作「全球移動與人權」教材包,並上傳CIRN,再請縣市團協助推廣,讓響應此活動的師生可以下載使用。
(二)鼓勵全國各縣市中小學教師實施本活動,建議可結合公開授課、單元融入等方式進行。使用2025年人權日教材包教材包於課室教學,引導學生理解全球移動對人權帶來的影響,思考自尊尊人的重要性,由學生進行倡議等學習成果。
(三)將學生學習成果及上課課堂照片上傳至網路平台(如:Youtube頻道或社群網站),設為公開,並將連結寄至所屬地方分團統整為成果網頁,再由地方分團將成果網頁網址彙整寄至中央分團,公開展示在2025世界人權日專區。
(四)老師在上傳成果照片時請注意個資,勿拍攝到學生正面以及任何可識別個資的影像,若上傳照片有學生作品,請部分使用,勿完整揭露。
五、獎勵辦法:
(一)凡於115年01月30日前協助推廣並繳交實施成果之教師,教師授課之班級可獲贈人權教育相關資料,提供教師教學時自由運用。
(二)該年度(4月底前)實施成果優異之縣市團,將於年度研討會公開表揚。
六、預期效益:
(一)提供教材包,即使非人權教育議題地方分團團員,也能進行教學。
(二)透過教材包之實施,增進教師及學生對全球移動與人權之正視和理解。
(三)設計行動與實踐的形式,示範如何帶領學生以行動倡議為捍衛自身與他人權益發聲,並以各種不同的樣貌呈現。
(四)透過實質獎勵與頒發感謝狀,鼓勵地方分團積極推動教材包,提供地方分團與現場教師互動合作之機會。
七、本計畫經教育部國民及學前教育署核定後實施,修正時亦同。
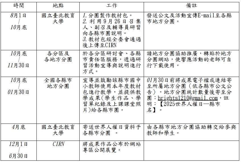
八、實施期程

{{ $t('FEZ012') }}
{{ $t('FEZ003') }} Invalid date
{{ $t('FEZ014') }} Invalid date|
{{ $t('FEZ004') }} 2025-11-18|
{{ $t('FEZ005') }} 63|